admin 2025-11-24
153

五金劳保:手套、保养机器用的油、电灯
虚拟件:机器上有很多零部件,如电气件,是在总装时一起安装的,为了将电气件统一起来好管理,就将电气件打包成一个虚拟包。(注意:虚拟键是没有库存的)
服务件:不实体存在,但会影响收付金额。
2、什么是BOM物料清单(BOM)是英文BillofMaterial的简称,是用来表达组成某个制成品所需要的原材料、零件或半成品等的组成结构关系。
狭义BOM是通常所述的材料清单。
广义BOM包含材料清单,还包含工艺路线及与制造定额相关的信息。



制造数据包括物料清单BOM、工艺路线、物料扩展信息、工作中心、工序、机器、模具、工种、工厂日历及其它与计划、生产、成本分摊有关的基础信息。制造数据是编制生产、采购、外协、配套领料、工序调度、工序投入产出、跟踪物流及生产过程、计算成本、改进产品设计等都需要参照的重要文件。制造数据如同一个管理枢纽,把企业各个业务部门通过物料有机地联系在一起。因此,几乎企业所有主要业务部门都要使用,并依据统一的制造数据进行工作。
包括:
物料BOM清单、工程变更、工艺路线、工作日历
机器、模具、工时计件、加工费
生产数据、采购数据、MRP数据、成本数据



用料计划,上面是工艺路线。
2、字段解释——工艺路线
思考两个问题:
工序损耗率:每道工序都有1%的损耗,20道工序,最后要产出100只,投料要多少只?
计价单价:根据不同的工种去设定单价,其实不同的工种不同的价格,然后每小时产出。当要调整薪水时,就麻烦了。最好是做工种工资与每小时产量。
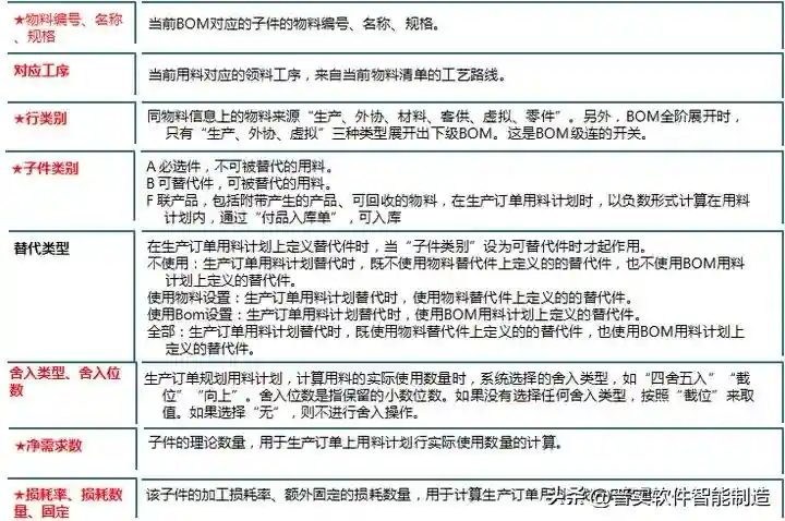
3、字段解释——用料计划
对应工序:AVG工序配送。当不想分,就全部堆在第一道工序上。
行类别:是否展开?也可以用多版本,一种是展开的版本,一种不展开的版本。
舍入类型、位数:可以用包装箱来示例。
固定损耗数:可以用试机10次才能允许正式加工来示例。
4、名词解释——BOM主单页

(1)物料采购数据

①采购数据
分比例供应:是否为分比例供应。
固定提前期:不论需求量的多少,物料准备从开始到完成所必须使用的固定时间。如采购件,从发出采购订单到物料采购入库,需要5天的时间,则称该物料的固定提前期为5天。
下单提前期:指导采购员下单的提前日期。主要用于请购下单的前置计算。
②供应策略
最小供应量:与“供应批量”相结合调整订单的供应数量。
供应批量:采购供货批量的限制。
(2)物料生产数据

①默认生管员、默认工作中心、默认BOM、工序单位
②用在工单下达,创建流程卡的时候使用。设置其中的数量策略和时间策略。
③定义工序单位的基本单位,基本转换率是工序基本单位与库存基本单位的转换率。正常情况下,基本工序单位与库存基本单位一致,所以基本转换率为1。
④在允差范围内的数量时,可以作为允许自动关闭的依据。比如数量为100时,允差设置为“10”时,执行数量在90~110之间,都认为可以自动关闭控制引用的执行数量与原始数量的比例在上下差范围内。
⑤作为BOM母件时的结构批量。建立BOM时使用,为制作BOM时带一个默认值。
(4)物料MRP数据

①物料需求:
需求时段:在MRP运算后,生成的规划单的默认状态是否为“P”或者“O”的判断条件。当天+需求时段的值小于规划的需求日期时,规划单默认状态为“O”状态,表示该规划单已经在需求时界内,不宜进行改变;否则为“P”状态,表示该规划单还在计划时界中,可以进行时间调整
②提前期:
MRP提前期:物料准备从开始到完成所必须使用的固定时间。
下单提前期:指导采购员、计划员下单的提前日期。主要用于规划池中下单的前置计算。
变动提前期:变动的MRP提前期,考虑需求量的多少,物料准备从开始到完成所需要的时间=MRP提前期+总需求量/变化基数*变动提前期。
③低阶码
物料由全部BOM运算后得到的低阶码。
3、物料成本数据决定了企业管理水平
(1)成本数据
①设置的参数用于成本运算时的工费分摊。
②用是否参与在制品的盘点,用于在制品盘点向导。卷叠标准成本时是否固定成本单价。
③设置物料的核价周期,在这个设定范围内的物料不需要重新核价。标准成本的波动范围,若是在波动范围之内,则不需要重新核价。
(2)标准成本(一阶)
④这些一般不需要设置,在标准成本核算完毕,会将对应的数据反冲到物料成本数据,标准成本一阶对应没有还原的标准料工费。
(3)标准成本(全阶)
⑤这些一般不需要设置,在标准成本核算完毕,会将对应的数据反冲到物料成本数据,标准成本全阶对应已经还原的标准料工费。
四、物料编码及BOM断阶1、物料类型(树)
一物一码,编码很重要,但我认为不太重要,京东上的单子现在全是流水码了。
很多单位的编码很长,要有含义。但过一段时间后,没人了解了,编码还是乱了。
2、物料编码编码不建议超过20位
如:仓别码+大类码+小类码+流水号
编码原则:
•一物一码
•编码由字母+数字组成,不含特殊字符,最多支持40位(不建议超过20位)
•化繁为简,便于物料的管理,若过于繁杂,则违反了编码目的
•分类展开,逐步细化
正常合理的,8、10、12位
最开始写书的都是教授,DOS年代,内存很紧张,要记编码。现在都是搜索年代了。选择物料编码时,只有“销售订单”时,做“BOM”时。其它部门都是在一些特定范围内,眼睛都看的清。
3、物料特性维度库存维度批次,分为物料维度和存储维度,可通过“维度组”来设定。物料维度包括三个,您可以设定为“颜色、尺寸、配置”、也可将此三个维度名称改为“长、宽、高”,根据行业要求可以自行配置物料维度。


如果一个编码,又要区别开,可以启用维度。同一编码,同一成本。通常用于废付品、边角料上,正式品不要用。
轻易不用使用,增加管理的复杂度。
4、物料存储维度存储维度包括四个,系统已经默认设定为“批号、序列号、仓库、库位”,您可以将“序列号”设定为“子批号”,将“库位”设定为“货架”等。
批次管理将捕获在特定时段内使用相似材料并以相似流程生产的物料。即同一料号的产品,按其不同的生产时间或其它生产参数的不同,划分出不同的批次,以便于跟踪质量问题。

企业里的产品和材料都好识别及整理,但半成品比较难确定,涉及到库存管理方式、计划管理方式、生产管理方式、成本核算方式等。
一般要言,一个产品每多一BOM阶层结点,就会在单据运作中多一次生产订单--生产领料--产品入库的循环
所以,BOM断阶最简单的方法是半成品是否入库,方便成本核算
1.库存管理需求
2.半成品可能直接销售
3.半成品可能直接采购
4.需生产订单管理,后序加工方式有多样性而需要拆单生产
5.需设置虚设件或成组关系
多设置半成品会增加库存管理难度,占用流动资金,并可能造成存货损失,与JIT有效产出精益生产理念不符。可以使用工艺路线替代。
当然,断阶也取决于企业的管理水平,开始管得很差的企业,断阶非常少;随着水平提高了,开始管得细了,就开始断阶了。再往后,又开始减少断阶了。
6、断阶与生产订单
虚拟件是库存不存在的物料,主要作用是:
①在一个可选物料的基本组件里,使产品结构呈模块化,方便成组替代。
②用于代表一组、一种属性的物料,作为规划用料号,供预测、规划之用。
③产品结构中的一种过渡件方式,便于识记。
